关于开展2020-2021年度“五·四” 总结表彰工作的通知
共青团湖南农业大学东方科技学院委员会文件
湘农东方团字〔2021〕5 号
关于开展2020-2021年度“五·四” 总结表彰工作的通知
各团总支、团支部、各院级团学组织:
2020-2021年度在学院党委、行政和校团委的正确领导下, 各级团学组织及广大团员青年深入学习习近平新时代中国特色 社会主义思想和党的十九届五中全会精神,高举旗帜跟党走, 建设“中国梦”的宏伟蓝图。作为新时代大学生,我们肩负担 当与使命,承担国家的嘱托和期望。作为东方学子,我们勇立 时代潮头,在奋进中破难题、补短板。2021年正值建党100周年 之际,在深化落实学院共青团“思想育人、组织育人、实践育 人、文化育人、网络育人”五大育人体系实践中,涌现出了一 批表现突出、成绩显著的集体和个人。为进一步总结经验、宣 传学院青年工作中涌现的优秀典型,进一步调动基层团学组织 和广大团员青年的积极性、主动性和创造性,学院团委决定在 团员民主评议和团支部考评的基础上,表彰一批表现突出的先 进集体和优秀个人,依据《湖南农业大学东方科技学院“五四” 评比表彰办法(第三次修订稿)》(见附件1),现将有关事项通知如下:
一、时间要求
1. 红旗团总支材料上交时间:4 月 7 日,逾期不予受理。 团总支工作汇报时间:4 月 15 日。
2. 红旗团支部、先进团支部推荐材料上交时间:4 月 7 日, 逾期不予受理。团支部工作汇报与先进团支部评比时间由团总 支自行安排。红旗团支部工作汇报时间:4 月 9 日。
3.优秀社团推荐材料上交时间:4 月 2 日,逾期不予受理。 学生社团工作汇报时间:4 月 8 日。
4.学生标兵、优秀团干、优秀团员、优秀学生干部、优秀 青年志愿者、社团工作积极分子、教工优秀团干、教工优秀团 员、优秀共青团工作指导者、优秀社团指导老师材料上交时间: 4 月 7 日,逾期不予受理。
5.评比时间:4 月 8 日—4 月 16 日;表彰时间:5 月 7 日。
二、材料要求
1. 参评先进集体的须提交《湖南农业大学东方科技学院五 四评比先进集体推荐表》(见附件 3)及相关支撑材料,参评先 进个人的须提交《湖南农业大学东方科技学院五四评比先进个 人申报表》(见附件 5)及附件材料,学部团总支将以上材料收 集整理好并填写《湖南农业大学东方科技学院五四评比推优名 单一览表》(见附件 11)。
2. 参评教工优秀团干、教工优秀团员和优秀共青团工作指 导者的请提交《湖南农业大学东方科技学院优秀团干(教工) 推荐表》(见附件 6)、《湖南农业大学东方科技学院优秀团员 (教工)推荐表》(见附件 7)、《湖南农业大学东方科技学院优秀共青团工作指导者推荐表》(见附件 8)和推荐材料。
3. 参评优秀社团指导老师的请按照《湖南农业大学东方科 技学院学生社团指导老师管理办法》(湘农东方〔2016〕9 号) 文件进行考核,并提交《湖南农业大学东方科技学院优秀社团 指导老师推荐表》(见附件 9)和推荐材料。
4.请以学部团总支、院级学生组织为单位于指定时间上交 参评先进集体和优秀个人的各项材料,教工部分优秀个人可直 接由个人于指定时间上交材料。电子档请发送至学院团委邮箱 dftw84638299@163.com,纸质档交学院团委九教南 001 办公室。
三、其他要求
1.坚持严格标准,确保人选过硬。各级团组织在人选推荐 工作上要提高政治站位,严格对照申报条件,严把人选政治关、 品行关、形象关。要将政治标准作为首要条件,看推荐对象是 否增强“四个意识”、坚定“四个自信”、做到“两个维护”, 是否认真研读新团章以及团学知识,是否以“高质量”要求自 己。
2.坚持依规推荐,确保程序严格。各团总支、院级学生组 织接此通知后,要认真组织学习《湖南农业大学东方科技学院 “五四”评比表彰办法(第三次修订稿)》(见附件1),全面 深入总结,严格按照评选条件推荐,认真组织申报工作,确保 评优质量,切忌不讲原则,不讲条件。
3. 推报“优秀团员”的人选年龄原则上不得超过 28 周岁 (1993 年 5 月 1 日后出生),团龄在一年以上(截至 2021 年 4 月 30 日),2017 年以后发展的团员须有发展团员编号,本人基本信息已登录“智慧团建”系统。“优秀团干”原则上不能申 报“优秀团员”。
4.学部团总支推报的与院级组织推报的优秀团员、优秀团 干、优秀学生干部,若人员同一项重复参评,则直接取消资格。
5. 校级五四评比表彰的先进集体和优秀个人将从学院五 四评比结果中择优推荐。
附件:
1.湖南农业大学东方科技学院“五四”评比表彰 办法(第三次修订稿)
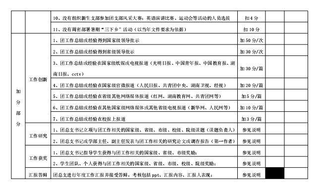
2.湖南农业大学东方科技学院学部团总支五四评 比指标体系
3.湖南农业大学东方科技学院五四评比先进集体 推荐表
4.湖南农业大学东方科技学院五四评比先进个人 基本要求
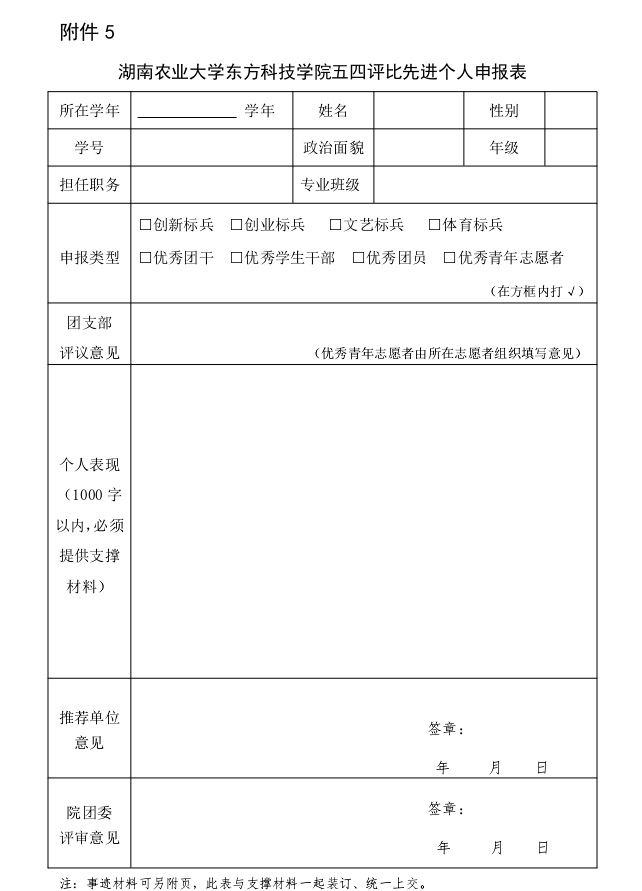
5.湖南农业大学东方科技学院五四评比先进个人 申报表
6.湖南农业大学东方科技学院优秀团干(教工) 推荐表
7.湖南农业大学东方科技学院优秀团员(教工) 推荐表
8.湖南农业大学东方科技学院优秀共青团工作指 导者推荐表
9.湖南农业大学东方科技学院优秀社团指导老师推荐表
10.湖南农业大学东方科技学院 2020-2021 学年度 “五四”评比表彰各学部份额
11.湖南农业大学东方科技学院五四评比推优名单 一览表
共青团湖南农业大学东方科技学院委员会
2020年3月25日
附件 1
湖南农业大学东方科技学院 “五四”评比表彰办法
为进一步加强学院共青团的组织建设和制度建设,强化对共 青团员、团学干部及基层团学组织的考核和激励,选树团内先进 集体和优秀个人,激发广大团员青年学习、工作的积极性和主动 性,根据《共青团湖南农业大学东方科技学院委员会工作规则》, 制定本办法。
一、总体原则
1.“五四”评比表彰由学院团委统一组织实施,每学年开展 一次,面向全院各级团学组织(含教工团支部)及团学干部(含 专职、兼职团干)、团员青年(含青年教工),评比表彰依据上 年 5 月 1 日到当年 4 月 30 日之间的工作、学习情况。
2.“五四”评比表彰设集体和个人两类奖励,其中,集体奖 励包括:红旗团总支、红旗团支部、先进团支部和优秀社团,个 人奖励包括:学生标兵、优秀团干、优秀学生干部、优秀团员、 优秀青年志愿者、社团工作积极分子、教工优秀团干和教工优秀 团员。另设“优秀共青团工作指导者”、“优秀社团工作指导老 师”,分别授予为团工作、社团工作提供有力指导和帮助的党员 干部和教师。
3.“五四”评比时间为每年的四月中下旬,坚持“公平、公 正、公开”的原则,集体奖励的评比采取“全面考核、组织推荐、 民主评议、团委审核”的方式进行,个人奖励的评比采取“自主 申报、支部评议、总支推荐、团委审核”的方式进行,评比结果经全院公示后,由学院团委最终核定。
4.“五四”表彰时间为每年的五月上旬,坚持“精神激励与 物质激励相结合”的原则,由学院团委正式行文进行公布,并召 开“五四”总结表彰大会颁发荣誉证书和奖品奖金。
二、具体办法 (一)红旗团总支的评比与表彰
1.面向对象:学部团总支。
2.奖励办法:授予 1 个学部团总支“红旗团总支”荣誉称号, 颁发证书及相应奖金。
3.评比流程:
(1)学部团总支根据《湖南农业大学东方科技学院学部团 总支五四评比指标体系》(附件 2)进行自评打分,并上交工作 总结和支撑材料;
(2) 学院团委组织公开评议会议,学部团总支向学院团委 汇报年度工作(PPT 展示);
(3)学院团委综合学部团总支自评、总结材料及日常考核 结果进行评分,并确定最终得分最高者的团总支为获奖单位。
(二)红旗团支部、先进团支部的评比与表彰
1.面向对象:基层团支部(除教工团支部)。
2.奖励办法:授予 4 个基层团支部“红旗团支部”荣誉称号、 授予若干个基层团支部“先进团支部”荣誉称号(数量控制在当 年度基层团支部总数的 5%以内),颁发证书和相应奖金。
3.评比流程:
(1)学部团总支具体制定基层团支部的评比指标体系并分年级组织开展评比工作;
(2)学部团总支依据基层团支部评比的最终得分情况,向 学院团委推荐获奖集体。推荐规则为:最终得分排名年级前 5% 的团支部推荐参评“先进团支部”,其中,最终得分排名年级第 1 的团支部附加推荐参评“红旗团支部” ;
(3)学部团总支向学院团委提交《湖南农业大学东方科技 学院五四评比先进集体推荐表》(附件 3)及相关支撑材料;
(4)学院团委组织“红旗团支部”民主评议大会,综合支 部汇报(PPT 展示)、民主评分、申报材料等,确定最终得分排 名前 4 的团支部为本年度“红旗团支部”的获奖单位(未获“红 旗团支部”奖励的支部将授予“先进团支部”称号);
(5)学院团委组织评审会议,经材料核实、组织评议等环 节,确定本年度“先进团支部”的获奖单位。
(三)优秀社团的评比与表彰
1.面向对象:学社联注册满一学年的学生社团。
2.奖励办法:授予 2 个学生社团“优秀社团”荣誉称号,颁 发证书和相应奖金。
3.评比流程:
(1)学社联根据《湖南农业大学东方科技学院学生社团年 度评优制度》评选出本年度“优秀社团”初步名单; (2)学社联向学院团委提交《湖南农业大学东方科技学院 五四评比先进集体推荐表》(附件 3)及相关支撑材料;
(3)学院团委组织评审会议,经材料核实、组织评议等环 节,确定本年度“优秀社团”的获奖单位。
(四)学生标兵的评比与表彰
1.面向对象:全体学生。
2.奖励办法:授予表现特别优秀的大学生“创新标兵”、“创 业标兵”、“文艺标兵”、“体育标兵”荣誉称号(每类标兵总 数控制在学院总人数的 1‰以内),颁发证书和相应奖品。
3.评比流程:
(1) 符合《湖南农业大学东方科技学院五四评比先进个人 基本要求》(附件 4)对应标准的学生,填写《湖南农业大学东 方科技学院五四评比先进个人申报表》(附件 5),并提交相应 附件材料。
(2)团支部审核个人申报材料(含申报表和附件材料), 召开支部大会确定推荐名单,并上报学部团总支(含名单与材 料)。
(3)学部团总支召开评议会议,按照学部总人数的 1‰的 比例,择优、分类向学院团委推荐“学生标兵”,并上报学院团 委(含名单与材料)。
(4)学院团委召开评议会议,确定最终获奖名单。
(五)优秀团干的评比与表彰
1.面向对象:学部团总支、学生团支部(含教工团支部)干 部、学院团委各工作中心。
2.奖励办法:授予“优秀团干”荣誉称号(总数控制在学院 总人数的 2.5%以内),颁发证书和相应奖品。 3.评比流程:
(1)符合《湖南农业大学东方科技学院五四评比先进个人基本要求》(附件 4)对应标准的个人,填写《湖南农业大学东 方科技学院五四评比先进个人申报表》(附件 5),并提交相应 附件材料,上交至所在团组织。
(2)学部团总支、学院团委各工作中心审核个人申报材料 (含申报表和附件材料),召开评议大会,确定推荐名单(每个 组织推荐总人数不超过 4 人),并上报学院团委(含名单与材料)。
(3)学生团支部审核个人申报材料(含申报表和附件材料), 召开支部大会,确定推荐名单(总数不超过 1 人),并上报学部 团总支(含名单与材料)。学部团总支召开评议大会,按照团支 部推荐人数的 50%择优确定推荐名单,并上报学院团委(含名单 与材料)。
(4)教工团支部审核个人申报材料(含申报表和附件材料), 召开支部大会,确定推荐名单(总数不超过 3 人),并上报学院 团委(含名单与材料)。
(5)学院团委召开评议会议,确定最终获奖名单。
(六)优秀团员的评比与表彰
1.面向对象:学部团总支、学部学生分会干部、基层团支部 (含教工团支部)干部、学院团学组织干部、团员。 2.奖励办法:授予“优秀团员”荣誉称号(总数控制在学院 总人数的 3%以内),颁发证书和相应奖品。
3.评比流程:
(1)符合《湖南农业大学东方科技学院五四评比先进个人 基本要求》(附件 4)对应标准的个人,填写《湖南农业大学东 方科技学院五四评比先进个人申报表》(附件 5),并提交相应附件材料,上交至所在团组织。
(2)学部团学组织、院级团学组织审核个人申报材料(含 申报表和附件材料),召开评议大会,确定推荐名单(每个组织 推荐总人数不超过 4 人),并上报学院团委(含名单与材料)。
(3)学生团支部审核个人申报材料(含申报表和附件材料), 召开支部大会,确定推荐名单(总数 1 人),并上报学部团总支 (含名单与材料)。学部团总支召开评议大会,按照支部推荐人 数的 50%择优确定推荐名单,并上报学院团委(含名单与材料)。
(4)教工团支部审核个人申报材料(含申报表和附件材料), 召开支部大会,确定推荐名单(总数不超过 3 人),并上报学院 团委(含名单与材料)。
(5)学院团委召开评议会议,确定最终获奖名单。
(七)优秀学生干部的评比与表彰
1.面向对象:学部学生分会、班委会干部、学院学生会、学 院学生社团联合会等院级团学组织、
2.奖励办法:授予“优秀学生干部”荣誉称号(总数控制在 学院总人数的 2.5%以内),颁发证书和相应奖品。
3.评比流程:
(1)符合《湖南农业大学东方科技学院五四评比先进个人 基本要求》(附件 4)对应标准的学生,填写《湖南农业大学东 方科技学院五四评比先进个人申报表》(附件 5),并提交相应 附件材料,上交至所在学生组织。 (2)学部学生分会、院级团学组织审核个人申报材料(含 申报表和附件材料),召开评议大会,确定推荐名单(推荐总人数不超过 4 人),并上报学院团委(含名单与材料)。
(3)班委会审核个人申报材料(含申报表和附件材料), 召开专题班会,确定推荐名单(总数 1 人),并上报学部团总支 (含名单与材料)。学部团总支召开评议大会,按照班级推荐人 数的 50%择优确定推荐名单,并上报学院团委(含名单与材料)。
(4)学院团委召开评议会议,确定最终获奖名单。
(八)优秀青年志愿者的评比与表彰
1.面向对象:学院青年志愿者总会及各学部青年志愿者分会 的注册志愿者。
2.奖励办法:授予“优秀青年志愿者”荣誉称号(总数控制 在全院学生总人数的 1%以内),颁发证书和相应奖品。
3.评比流程:
(1)符合《湖南农业大学东方科技学院五四评比先进个人 基本要求》(附件 4)对应标准的志愿者,填写《湖南农业大学 东方科技学院五四评比先进个人申报表》(附件 5),并提交相 应附件材料,上交至所在志愿者协会。 (2)学院青年志愿者总会、各学部青年志愿者分会审核个 人申报材料(含申报表和附件材料),召开评议大会,确定推荐 名单(总数控制在本组织志愿者总人数的 1%以内),上报学部 团总支(含名单与材料),团总支统一汇总后上报学院团委(青 年志愿者总会直接上报学院团委)。
(3)学院团委召开评议会议,确定最终获奖名单。
(九)社团工作积极分子的评比与表彰
1.面向对象:学社联注册满一学年的学生社团的会员。
2.奖励办法:授予“社团工作积极分子”荣誉称号(总数控 制在全院社团会员总人数的 5%以内),颁发证书和相应奖品。
3.评比流程:
(1)学社联根据《湖南农业大学东方科技学院学生社团年 度评优制度》评选出本年度“社团工作积极分子”初步名单;
(2)学社联向学院团委提交“社团工作积极分子”推荐表 及相应附件材料;
(3)学院团委组织评审会议,经材料核实、组织评议等环 节,确定最后获奖名单。
(十)教工优秀团干、教工优秀团员的推选与表彰
1.面向对象:教工优秀团干面向学院教工专职团干,教工优 秀团员面向学院教工团员。
2.奖励办法:授予“优秀团干”、“优秀团员”荣誉称号(总 数各控制在 4 名以内),颁发证书和相应奖金。
3.评选流程:
(1)学部团总支提交《湖南农业大学东方科技学院优秀团 干(教工)推荐表》(附件 6)、《湖南农业大学东方科技学院 优秀团员(教工)推荐表》(附件 7)和推荐材料;
(2)学院团委组织评审会议,确定最终获奖名单。
(十一)优秀共青团工作指导者的推选与表彰
1.面向对象:优秀团工作指导者面向学院领导及中层干部, 优秀社团工作指导老师面向学生社团的指导老师。
2.奖励办法:授予“优秀共青团工作指导者”荣誉称号(总 数控制在 4 名以内),颁发证书和相应奖金。
3.评选流程:
(1)学部团总支提交《湖南农业大学东方科技学院优秀共 青团工作指导者推荐表》(附件 8)和推荐材料; (2)学院团委组织评审会议,确定最终获奖名单。
(十二)优秀社团指导老师的评选与表彰
1.面向对象:优秀社团工作指导老师面向学院学生社团的指 导老师(含学院青年志愿者协会)。
2.奖励办法:授予“优秀社团指导老师”荣誉称号(总数控 制在指导老师总人数的 20%以内),颁发证书和相应奖金。
3.评选流程:
(1)按照《湖南农业大学东方科技学院学生社团指导老师 管理办法》(湘农东方〔2016〕9 号)文件进行考核,学生社团 指导老师先进行自评;
(2)学院团委组织评审会议,确定最终获奖名单。
三、注意事项
1.“五四”评比表彰的全过程必须始终坚持“公平、公正、 公开”的原则,凡有组织或个人不按程序和规则办事,或在评比 过程中出现弄虚作假等行为,学院将给予严肃处理。
2.学院“五四”评比结果将作为推荐参评母体学校“五四” 评比表彰的主要依据,所有母体学校的“五四”奖励推荐名单均 从学院评比结果中择优推报。
3.凡向学院团委报送推荐材料,必须填写好“湖南农业大学 东方科技学院五四评比推优名单一览表”(附件 11),并上交 电子稿和纸质稿(组织负责人签字)。
4.本办法从 2018 年 7 月开始实施,由学院团委负责解释。
二○一八年七月第三次修订





附件 4
湖南农业大学东方科技学院五四评比先进个人
基本要求
所有先进个人,须同时满足以下基本条件:
一、创新标兵
1、大学期间,主持或参与的科技创新项目获得省级竞赛三等奖 以上奖励;
2、大学期间,主持过 1 项校级以上(含校级)科技创新项目;
3、上年春学期、秋学期学生成绩无挂科;
二、创业标兵
1、大学期间,主持或参与的创业项目获得省级竞赛三等奖以上 奖励;
2、大学期间,主持过 1 项校级以上(含校级)创业项目;
3、上年春学期、秋学期学生成绩无挂科;
三、文艺标兵
1、大学期间,参与的文化艺术活动或创作的文化艺术作品获得 省级竞赛三等奖以上奖励;
2、大学期间,组织或参与院级以上(含院级)大型文化艺术活 动 2 场以上,并取得优异成绩;
3、上年春学期、秋学期学生成绩无挂科;
四、体育标兵
1、大学期间,参与体育集体、个人比赛获得省级竞赛三等奖以 上奖励;
2、大学期间,参加院级以上(含院级)大型体育活动或竞赛 2 场以上,并取得优异成绩;
3、上年春学期、秋学期学生成绩无挂科;
五、优秀团干
1、大学期间,担任团干部满一学年;
2、担任团干部期间,工作表现突出,且曾获评部门优秀干部;
3、上年春学期、秋学期学生成绩无挂科;
六、优秀团员
1、大学期间,在工作、学习、生活的某一方面取得了优异成绩;
2、上年春学期、秋学期学生成绩无挂科;
七、优秀学生干部
1、大学期间,担任学生干部满一学年;
2、担任学生干部期间,工作表现突出,且曾获评部门优秀干部;
3、上年春学期、秋学期学生成绩无挂科;
八、优秀青年志愿者
1、大学期间,有过至少 1 次义务献血;
2、上学年,坚持参与了志愿服务或公益活动 10 次以上(或累计 超过 30 个小时);
3、上年春学期、秋学期学生成绩无挂科;







| 点击下载文件: |



